这篇文章可以让你读懂RWA和IPO的区别,帮你创业融资少走弯路。
本文分7部分阅读
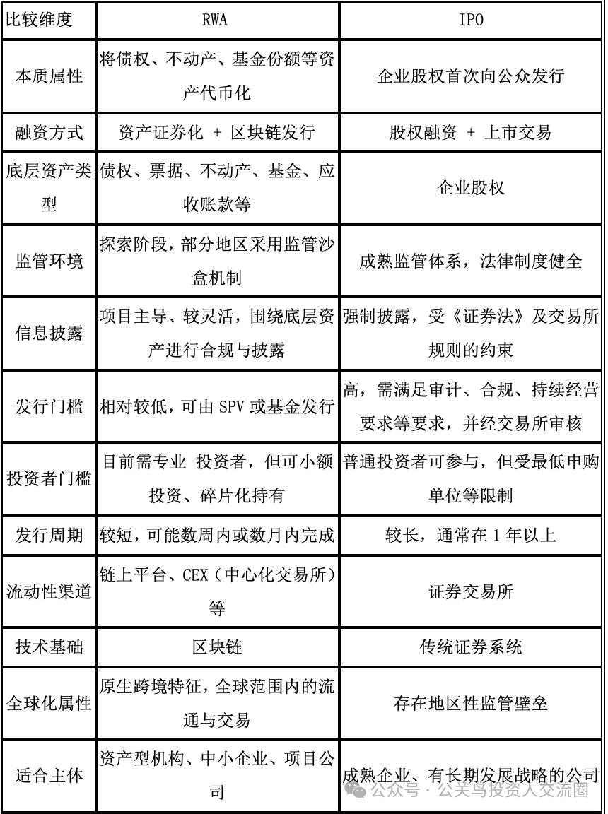
01 RWA和IPO的概念简介
02 RWA和IPO的市场情况
03 RWA和IPO的主要差异
04 RWA和IPO的操作流程
05 RWA和IPO的优势特点
06 RWA和IPO的客户画像
07 RWA和IPO的融资成本
RWA,即现实世界资产的代币化,是指将如债权、房产、应收账款、基金份额、票据等传统金融资产,以区块链技术转化为可在链上流通的数字资产。
这一过程不仅能够提升资产的流动性,还能降低交易成本、提高透明度。
例如,一家基金公司可以将其持有的房地产项目收益权打包,并发行为链上的虚拟货币,让全球范围内的投资者都能以更低门槛参与交易。
IPO,即首次公开募股,是企业首次向公众投资者发行股票,并在证券交易所上市的行为。
它是资本市场中最正式,最悠久也是合规监管最成熟的一种融资方式,需要会计师事务所、律师事务所以及券商三方中介参与,要经过严格的财务审计、法律合规性审查,并制作招股说明书等文件,标志着企业迈入公开市场。

市场规模快速增长:截至2025年9月,全球链上RWA资产的规模已经达到295.2亿美元,持有者账户数量超过31万,发行商数量增长至211家,较年初增长了300%。与2024年同期相比,RWA市场的整体规模增长超过50%。
投资者结构多元化:RWA吸引全球散户和机构,24小时交易,资产碎片化,几百美元就能投资。这使得RWA的投资者基础更加广泛,打破了传统金融市场的投资门槛限制。
流动性优势:RWA支持全天候全球交易,大大提高了资产的流动性。通过区块链技术,RWA代币可以在全球范围内快速转移和交易,不受传统金融市场交易时间和地域的限制。
机构参与度提升:传统金融机构加速布局RWA市场。贝莱德的链上国债ETF管理规模突破35亿美元,高盛针对代币化企业债池的累计发行额超过12亿美元。黑石集团则将其代币化货币市场基金BUIDL扩展至Solana区块链,目前该基金总规模已达到29亿美元。
政策支持:香港等国际金融中心积极支持RWA发展。2025年8月,香港发布了全球首部RWA产业白皮书,明确了香港要成为亚太最大RWA交易市场的目标。香港金管局的"Ensemble"项目与新加坡Project Guardian达成跨境合规协议,降低了合规成本65%,为RWA融资提供了更多便利。

市场规模与影响力:2025年前三季度,全球IPO格局呈现明显区域分化。香港交易所以66只新股、1823亿港元融资额位居全球交易所首位,远超纳斯达克(149只新股、1256亿港元)与纽约证券交易所(40只新股、1146亿港元)。内地方面,上交所与深交所分别以493亿港元、256亿港元融资额位列全球第五、第八,凸显出IPO市场的规模和影响力。
投资者结构:IPO投资者以大机构和实力散户为主,尽管门槛相对较高,但投资者群体庞大且稳定。2025年前三季度,香港市场98%的IPO获得超额认购,其中大行科工以7558倍超额认购成为"超购王";内地市场超额认购热度更高,矽电股份、同宇新材等企业超额认购倍数均超过8000倍。
流动性表现:虽然IPO上市后的流动性因市场和行业而异,但总体而言,上市公司股票在证券交易所的流动性较高。不过,港股生物科技企业上市6个月平均换手率仅18%,显示出一定的流动性限制。
市场认可度:IPO被广泛视为企业成功的标志,能够显著提升企业的品牌价值和市场认可度。成功的IPO可以为企业带来品牌溢价,以及后续的融资便利。

资产选择与尽调:选择适合代币化的资产,并进行必要的尽职调查,确保资产的所有权和收益权清晰。
法律结构设计:设立特殊目的载体(SPV),明确相关法律权益,这一步骤涉及法律合规审查,但相比IPO要简化许多。
代币发行:通过智能合约,创建代表资产权益的代币,这一过程主要依赖于区块链技术,技术搭建成熟后可快速完成。
二级市场交易:在合规的交易平台上,进行代币的买卖,RWA支持全天候全球交易。
收益分配与管理:利用智能合约,自动分配资产产生的收益,大大简化了传统资产收益分配的复杂流程。

前期准备阶段:企业需要完成财务规范化、治理结构优化、业务重组等基础工作。
中介机构引入:聘请保荐人、律师、会计师等专业机构,进行尽职调查、审计和法律合规审查。
申请与审核阶段:向证券监管机构提交上市申请,接受审核问询,根据反馈意见进行整改和补充材料。香港IPO审核周期平均为9个月,内地A股审核周期也大致相当。
路演与定价:进行投资者路演、确定发行价格和规模。
发行与上市:完成股票发行和交易所挂牌上市。

RWA作为一种借助区块链技术的新兴融资方式,具有如下优势:
(1)低门槛 高效率:RWA可以按需拆分投资额度,几百元甚至几十元就能参与,适合更广泛的投资人群。
(2)流动性提升:原本不易流通的资产,如应收账款或不动产收益权,在链上实现全球交易。
(3)发行效率高:不依赖传统券商流程,无需长周期等待,技术搭建成熟后可快速发行。
(4)链上透明性:所有交易记录在链上可追溯,增强信任机制。

IPO作为一种传统的,企业迈向资本市场的融资方式,具有如下优势:
(1)融资额度高:一旦成功上市,企业通常可实现数亿甚至数十亿的融资额。
(2)品牌信誉提升:上市即意味着通过了监管层的严格审核,对企业品牌形象有极大正面作用。
(3)资本运作空间大:通过后续的增发、并购重组、股权激励等工具,利用资本市场多维赋能企业效益增长。
(4)投资人保护机制完善:较为规范的监管环境、成熟制度和法治保障投资者权益。
(5)广泛的投资群体基础:覆盖机构、散户等各类投资人,市场流动性充沛。

技术开发成本:RWA平台开发成本,包括区块链技术开发、智能合约设计等,这部分成本约占总成本的28%。
合规成本:RWA项目合规成本占比31%,是最主要的成本构成部分。这包括身份验证、风险评分引擎、监管审查的审计跟踪等。
运营维护成本:占比约22%,主要用于资产后续管理和维护。
其他成本:如资产估值费用、平台交易费用等,相比传统金融中占比较高的渠道成本(8%)、营销成本(7%)和人工操作成本(5%)则显著降低。

机构费用:这是IPO过程中最基础且占比最高的部分。通常包括保荐人费用:占募资额的1%-10%不等,取决于发行规模、推介难度及保荐机构声誉。律师与会计师费用:律师费约占融资额的2%-4%,审计费用通常在100万港元左右。财务顾问费用:主要协助企业设计上市方案和审核文件。
承销费用:通常分为固定费用和成功费用两部分。固定费用:涵盖路演、市场调研等基础服务,2025年一季度港股最大IPO蜜雪集团的路演费用超100万港元。成功费用:通常按照募资额的1%-4%收取,大型项目如美的集团(356.7亿港元募资)的承销佣金可达14亿港元。
交易所及其他辅助费用:包括港交所的首次上市费及上市年费,以及印刷费、媒体及路演的宣传推介费用等,约占总成本的5%-10%。
链改2.0六方总结:IPO和RWA之间的关系正在从竞争转向互补。未来,这两种融资方式将共同构建更加多元化的融资生态。企业可灵活运用RWA盘活存量资产、优化资产负债表结构、吸引特定类型投资者;同时通过IPO实现公司整体价值的最大化和社会化。
以上,与你共勉。
好文章需要您的支持
根据《中华人民共和国著作权法》及《最高人民法院关于审理涉及计算机网络著作权纠纷案件适用法律若干问题的解释》的规定,本网站声明:凡本网转载作品,转载目的在于传递更多信息,并不代表本网赞同其观点和对其真实性负责,转载信息版权属于原媒体及作者。我们力所能及地注明初始来源和原创作者,如果您觉得侵犯了您的权益,请通知我们,我们会立即删除改正。如因作品内容、版权和其它问题需要同本网联系的,请在30日内进行。